您现在的位置:
首页
>
政务公开
>
重点领域信息公开
>
财政资金信息
>
财政预决算
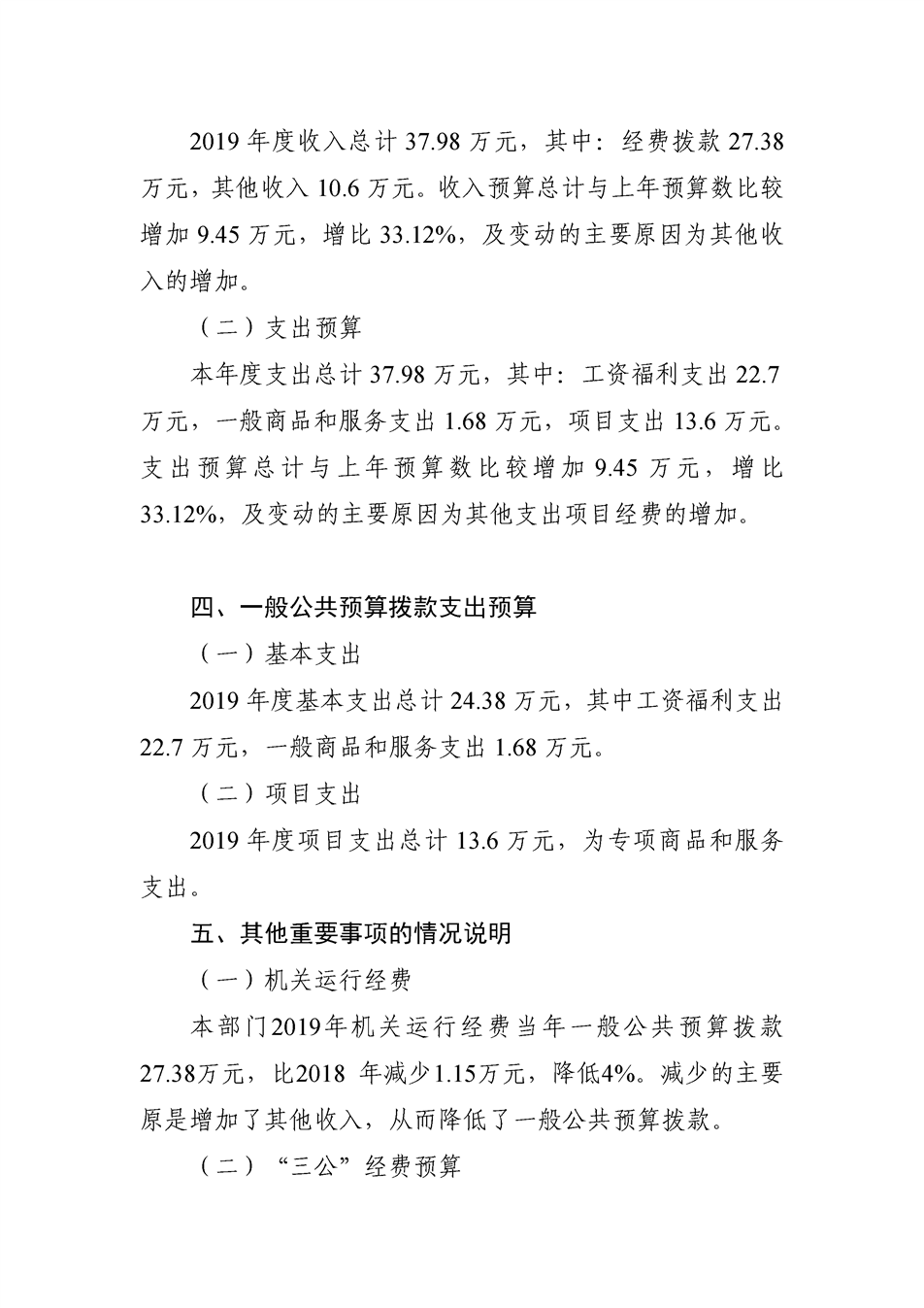
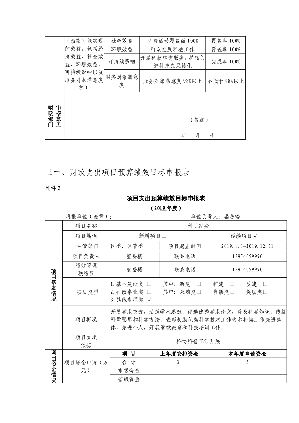
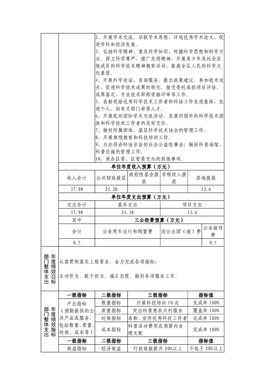
屈原管理区科学技术协会2019年度部门预算公开
来源:区科协
日期: 2019-02-01
浏览量:
1
|
|
|
|