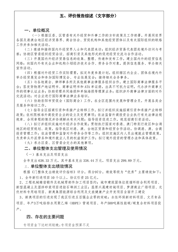
您现在的位置:
首页
>
政务公开
>
重点领域信息公开
>
财政资金信息
>
财政预决算
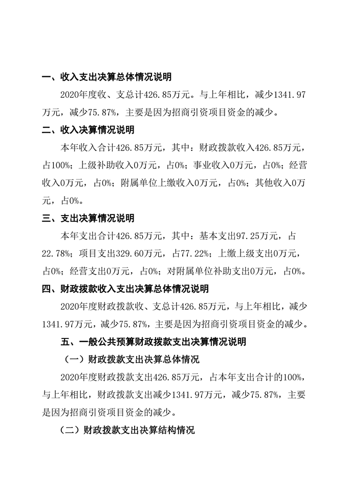
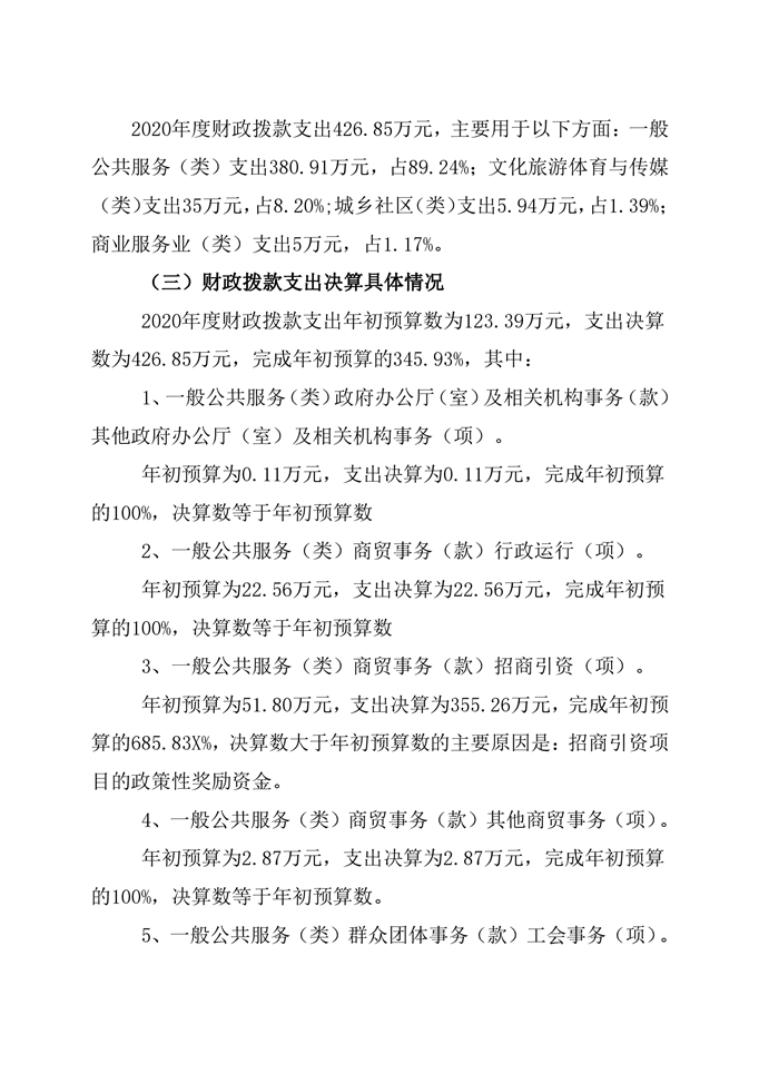
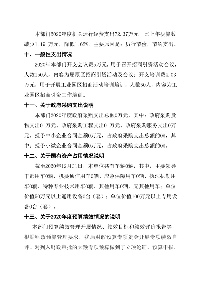
中国国际贸易促进委员会屈原管理区委员2020年度部门决算
来源:区贸促会
日期: 2021-08-26
浏览量:
1
|
|
|
|