您现在的位置:
首页
>
政府信息公开
>
区管委机构
>
区科技和工业信息化局
>
政策文件
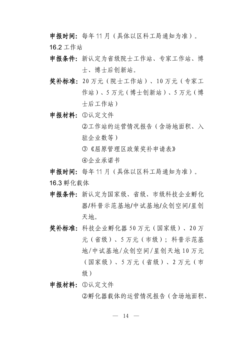
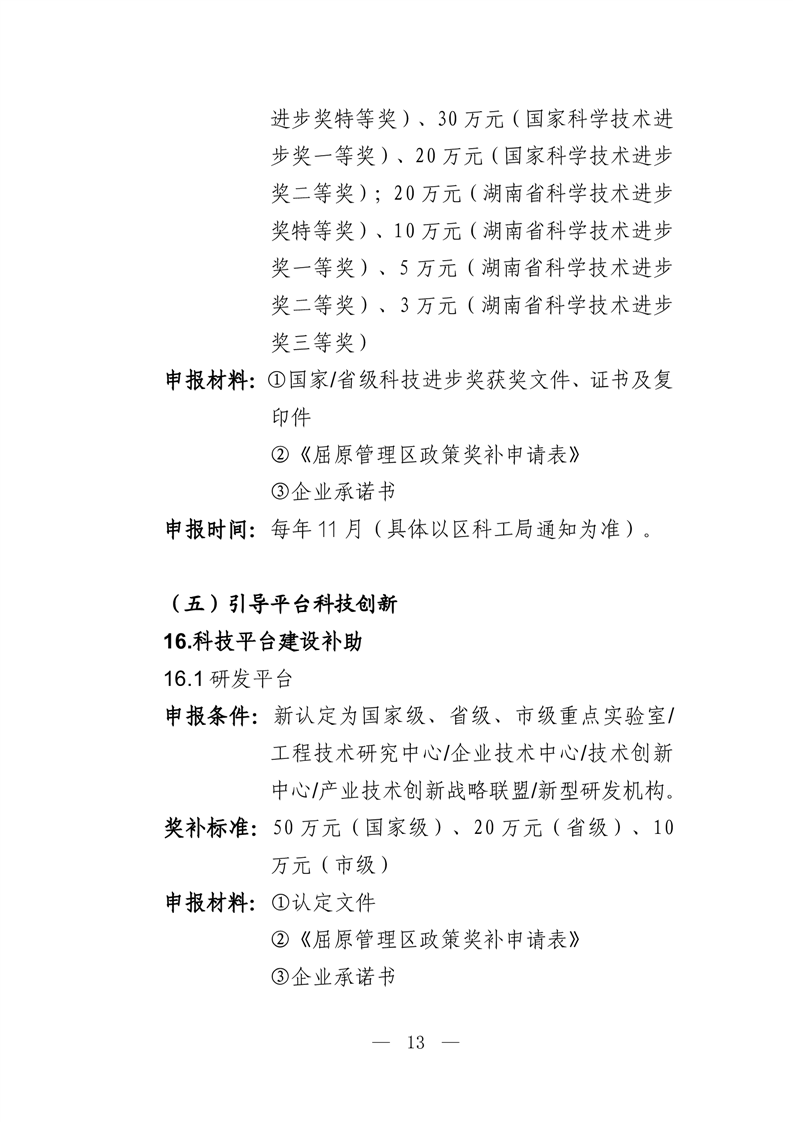
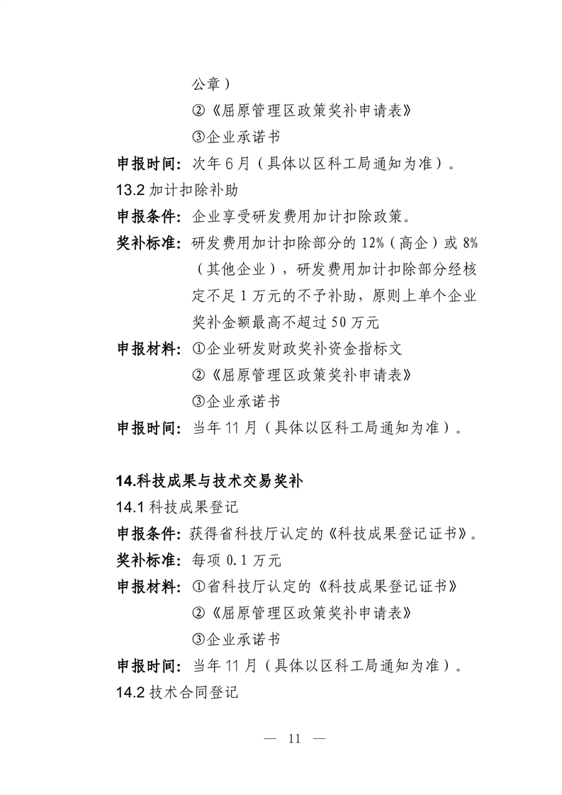
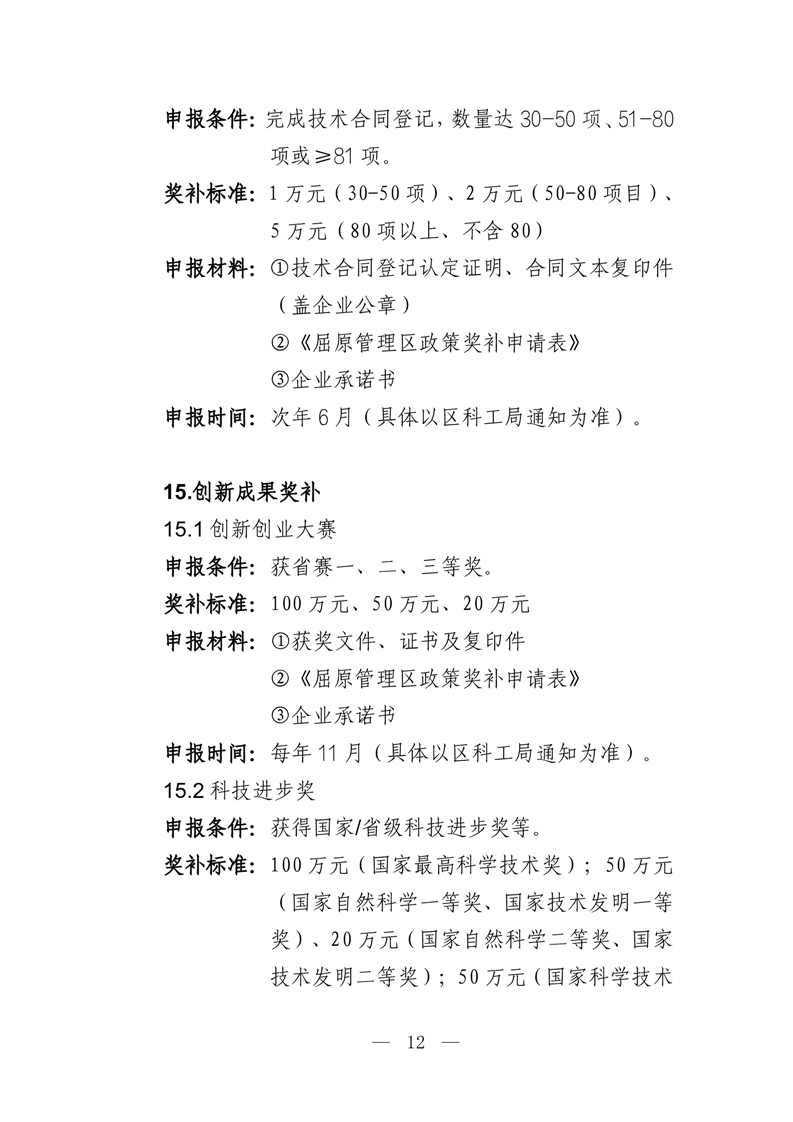
屈原管理区关于加快推进科技创新和经济高质量发展的若干措施实施细则
来源:屈原管理区科技和工业信息化局
日期: 2025-11-05
浏览量:
1
|
|
|
|
附件1.政策奖补申报表docx.docx
屈原管理区管委办公室关于印发《 屈原管理区关于加快推进科技创新和经济高质量发展的若干政策 》的通知